Resne igre nas spremljajo že okrog petdeset let, v zadnjem desetletju pa je to področje v hitrem porastu. Njihov namen je podajanje znanja in ne le splošna zabava. Na to temo lahko na naši spletni strani že najdete blog in infografiko, danes pa z vami delimo prispevek, v katerem izveste vse od tega, kaj sploh so resne igre, do tega, kako jo oblikovati.
Kaj so resne igre?
Resne igre so igre, katerih primaren cilj ni zabava, užitek ali razvedrilo, temveč jih uporabljamo v namene izobraževanja, usposabljanja, treniranja in oglaševanja (Michael in Chen, 2006; v: Kotar, 2012). V nasprotju s klasičnimi igrami, resne igre niso nujno prostovoljna dejavnost in so sestavljene iz dveh dimenzij: resnost in igralna izkušnja. Tudi igre, ki nimajo direktnega fokusa na učenju, so lahko smatrane kot resne, to so npr. igre namenjene rehabilitaciji (Mostefai, Balla in Trigano, 2019). Resne igre spodbujajo pridobivanje znanja preko soočanja uporabnikov z različnimi izzivi, scenariji in težavami, ki jih morajo razrešiti zato, da bi prišli do zastavljenega cilja. Prenesti morajo učenje iz iger v prakso.

Resne igre razvrščamo v tri podvrste (v Vöröš, 2016):
- Izobraževalne igre,
- igre, namenjene promociji, reklamiranju novih izdelkov,
- simulacijske igre.
Uporaba resnih iger v industriji pripomore pri razvijanju trdih veščin, kot so znanje tujega jezika, tipkanje, pisanje, znanje matematike, branje, uporaba programske opreme. Pomagajo pa tudi pri razvoju mehkih veščin, ki jih potrebujemo za medosebne odnose, skupinsko delo, in se kažejo kot potrpežljivost, fleksibilnost, zagnanost, upravljanje s časom (Investopedia, 2010; v: Vöröš, 2016). Uporabljamo jih lahko tudi pri testiranju osebnih lastnosti in posameznikovih sposobnosti (za delovno mesto) ali za razširjanje sporočil posameznih družbenih skupin in organizacij (Kotar, 2012). Tako resne igre ne pripomorejo zgolj pri usvajanju novega znanja in veščin, temveč so vključene tudi v metakognitivne procese. Uporabniki se preko resnih iger lahko učijo spreminjanja natančnosti njihovih samoocenjevanj, npr. njihove zaznane učinkovitosti, saj so igralci vključeni na kognitivni, čustveni, socialni in vedenjski ravni (Kapp, Spangenberger, Kruse in Narciss, 2019).
Resne igre na področju dela in organizacije
Razlogi za uporabo resnih iger v podjetništvu so lahko različni, npr. varčevanje v programu izobraževanja, predstavljajo priložnost za umik iz pisarne, prehod od pasivnega k aktivnemu udeležencu, poleg tega je današnja generacija zaposlenih odraščala z videoigrami in se zato morda lažje uči na ta način, prav tako pa so se resne igre izkazale za učinkovite (Kotar, 2012).

Vodilne svetovne družbe uporabljajo resne igre za selekcijo, vključevanje in usposabljanje zaposlenih. Najpogostejša raba resnih iger je trening (Alvarez in Djaouti, 2010; v: Allal-Chérif in Makhlouf, 2016). Resne igre omogočajo zaposlenim, da doživijo določene situacije, s katerimi se v svoji karieri še niso srečali, ter se z njimi soočijo na interaktiven in zabaven način, pri čemer se učijo čim bolje izkoristiti svoje znanje, veščine in vedenje. Študije (npr. Allal-Chérif in Makhlouf, 2016) kažejo, da naj bi uporaba resnih iger pomembno prispevala k izboljšanju socializacije, eksternalizacije, kombiniranja in ponotranjenja znanja ter naj bi spodbujala primerjalno analizo v podjetjih. Uporaba resnih iger povečuje motivacijo in angažiranost pri učnem procesu in profesionalnem nastopu. Resne igre spodbujajo možgansko aktivnost, saj možgani ne ločijo med resničnimi in umetnimi dražljaji (Kosslyn in Moulton, 2012; v: Allal-Chérif in Makhlouf, 2016).
Usposabljanje in izobraževanje z digitalno tehnologijo je postalo splošno razširjeno in se je razvilo v posebno vejo industrije z velikimi finančnimi donosi. Resne igre so že del te industrije, njihov razvoj na tem področju pa strmo narašča (Kotar, 2012).
Potek snovanja resne igre
Bistvo resnih iger je uporabiti igro in njeno dinamiko za čim večjo angažiranost uporabnika, zato njen razvoj temelji na treh stebrih, in sicer:
- teorija: vključuje spoznanja o procesu učenja in zaznavanja, o emocijah in vedenjskih vzorcih ter o odnosu človeka do računalnika in iger.
- vsebina igre: nanaša se na specifično tematiko, ki jo igra želi predstaviti.
- oblikovanje in izvedba igre: izhajamo iz teoretskih, vsebinskih in finančnih izhodišč.
Na njihovi podlagi se implementirajo najboljše rešitve in zvrsti igre (Kotar, 2012, str. 9).
Pri oblikovanju resne igre moramo imeti v mislih tri temeljna razmišljanja, in sicer moramo razmišljati o (1) finančnih sredstvih, ki jih imamo na voljo, (2) o neenotni strojni opremi in (3) o neenotni programski opremi. Igra naj tako podpira različne platforme za osebne računalnike, prenosnike, osebne digitalne pomočnike in drugo opremo, ki je na tržišču. Prav tako glede na finance, ki jih imamo na voljo, izberimo programsko opremo, ki naj bo dostopnejša in po potrebi cenejša. Scenarij resne igre naj ne omogoča napredovanje zgolj z metodo poskusov in napak (Michael in Chen, 2006; v: Kotar, 2012).
Če želimo doseči čim boljši transfer naučenega preko igre v prakso, je priporočljivo, da resno igro oblikujemo čim bolj realistično (De Gloria, Bellotti in Berta, 2014; v: Allal-Chérif in Makhlouf, 2016).
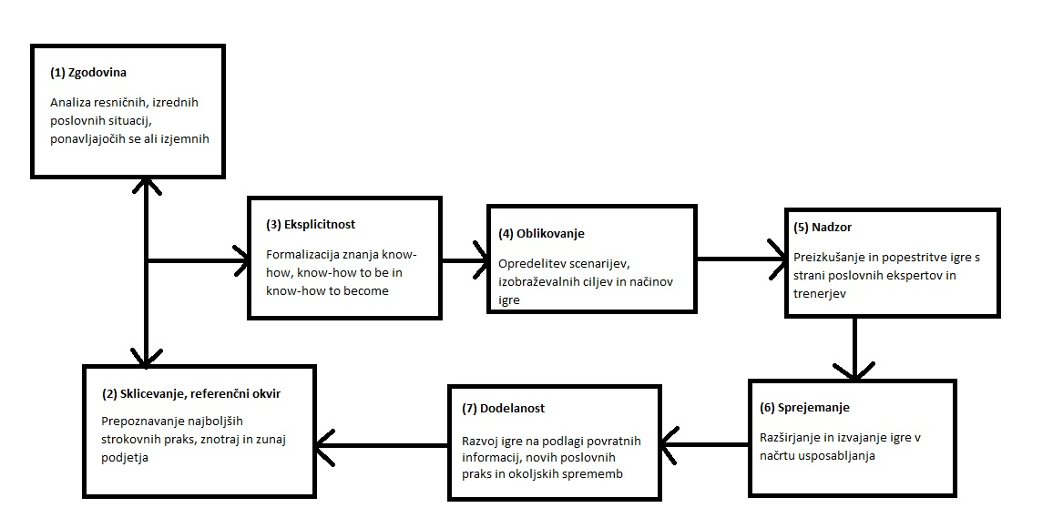
Spodnja shema prikazuje, kako se lotiti oblikovanja igre na področju podjetništva, izhajajoč iz specifičnih potreb določenega podjetja.

Hughes (2018) poudarja, da je pri oblikovanju igre pomembno, da postavimo jasne cilje, vizijo igre, dobro poznamo uporabnike in njihove značilnosti in izhajamo iz njihovih motivatorjev in potreb – te lahko ugotavljamo npr. preko fokusnih skupin (Tang, Falkmer, Chen, Bölte in Girdler, 2019); ne iz svojih. Sestaviti je potrebno dobro strukturo, o kateri naj se tim, ki igro sestavlja, pogovori, jo preoblikuje itd., šele nato pa dejansko začnemo sestavljati igro. Poudarja tudi zanimive zgodbe, scenarij ter premišljeno oblikovanje karakterjev v igri, saj se nanje igralec lahko čustveno naveže, kar omogoča učinkovitejšo učenje.
Načrtovanje in izdelava kakovostne resne igre zahteva velik nabor strokovnih znanj. Osnova za dober produkt je namreč uravnoteženo sodelovanje strokovnjakov s področij teorije in prakse o človeku in družbi, strokovnjakov s specifičnimi vsebinskimi znanji in vsemi, ki se ukvarjajo z razvojem iger (Kotar, 2012).
Omejitve in predlogi za izboljšavo metode
Kljub raziskavam, ki kažejo na pozitivne učinke resnih iger na različnih področjih, pa nekateri avtorji menijo, da imajo resne igre še veliko prostora za izboljšave. Načrte resnih iger bi lahko izboljšali tako, da bi jih v večji meri utemeljili na dokazih raziskav v znanosti. Westera (2017) meni, da bi morali v resne igre vključiti pojasnila o določenih konceptih in teorijah, četudi bi bilo za to potrebno igro v nekem delu prekiniti. Prav tako bi morale resne igre podajati povratne informacije o učenju in ne o uspešnosti. Poleg tega pa bi morale omogočati čas za razmislek in metakognitivne aktivnosti. Avtor meni, da je pomembno, da se izognemo nepotrebnim stilskim elementom, ki zgolj obremenjujejo kognicijo. Meni, da bi morale igre ponuditi večjo stopnjo svobode igralcu, ter ne bi smele vsebovati časovne omejitve, ali katere koli druge oblike zunanjega pritiska. Igre bi morale spodbujati zavzetost in trud, ne pa da nagrajujejo zgolj dosežke. Po drugi strani pa se zdi, da nekateri avtorji (npr. Hughes, 2018) že opozarjajo na zapisano in to aktivno rešujejo.

Omejitve metode niso le v njeni zasnovi, temveč moramo biti na določene omejitve pozorni tudi pri sami aplikaciji metode. Čeprav tehnologija postaja vse bolj pomembna, in se veliko mladega kadra s tehnologijo pozna, ne smemo spregledati starejših zaposlenih ter tistih, ki do tehnologije čutijo strah in niso vešči pri njeni uporabi. Pri snovanju in apliciranju resnih iger se moramo torej prilagoditi tudi najšibkejšim članom ter poskrbeti, da se ti ne čutijo prikrajšane, ter da pri uporabnikih igre ne povzročimo občutja neugodja. Če se soočamo s ciljno skupino, v kateri določeni posamezniki tehnologije ne sprejemajo najbolje, se moramo najprej spoprijeti s to oviro, zato da bo učenje preko resne igre nazadnje res učinkovito.
Karmen Vehovec je v svoji seminarski nalogi Resne igre še podrobneje razdelala, kaj so resne igre in na katerih področjih se le-te že uveljavljajo. V seminarski nalogi najdete tudi nekaj konkretnih primerov uvedbe resne igre na različnih področjih ter podrobnejše smernice za oblikovanje kvalitetne resne igre.
